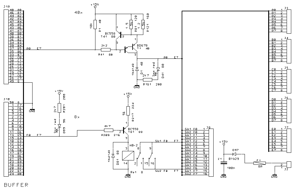
CompuTrein Bufferprint
The buffer print buffers the 48 outputs from the ISA output card. The
output card and the buffer print are
connected with each other by means of a flat-cable. The buffer print uses a external power supply of 15Vdc/10A
(like the 'Current Limiter' power supply elsewhere on
this homepage).
The 48 outputs are separated into two groups:
- 40 buffered with a
transistor, capable of delivering 15V/1A.
- 8 outputs with a
relay, capable of switching 220Vac/1A.
All outputs statuses are
visible by means of a LED located on the buffer print. The
power supply is fused with a 8A fuse (NOTE: not all
outputs can deliver the maximum output current at the
same time).
Transistor
outputs
The inputs
A0..E7 are all connected to a PNP darlington transistor
(T1..40). The emitter of T1..40 is connected to the +15V
power supply trough two resistors R81..120 and R121..160.
The collector is connected to connectors J3..J7 and to
the LED D41..80. If the open-collector output of the ISA output card is open the inputs of the
buffer print A0..E7
goes low. The Transistor T1..40 opens and a current will
flow which lights the LED D41..80.
The transistor T41..80 limits the current which runs
through T1..40. If the current get bigger than 1A the
voltage over R81..120 and R121..160 gets bigger. T41..80
opens and T1..40 closes. In this way the current is
limited to 1A. Because the darlington transistor can get
hot, especially when the current limit function is
active, they are mounted on a heat sink.
Relay outputs The inputs
F0..F7 are all connected to a transistor (T81..88). This
transistor switches relay D81..88. If the open-collector
outputs from the ISA output card are open the inputs
F0..F7 are low (LED D81..88 light up). T81..88 opens and
relay Re1..8 is activated. The contacts of the relay
Re1..8 are connected to connector J8 and can be used for
all devices that use a different voltage than 15Vdc (max
220Vac/1A).
Schematic
|